We dress like students, we dress like housewives,
or in a suit and a tie
I changed my hairstyle, so many times now,
I don’t know what I look like!
from Life During Wartime: David Byrne (1979)
Introduction:
Here are three ways you can help me remember what I look like. They get progressively more time consuming, but hopefully more fun (or at least more satisfying) at the same time.
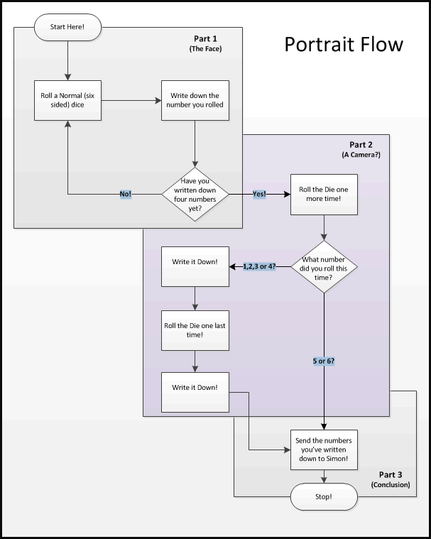
Method 1 is simple and only requires a die (I know the flow chart says 1 Dice at one point, and I know this is the sort of thing that is annoying to the pedantic, but I think the instruction reads better that way). You generate a little bit of data and then I do the rest.
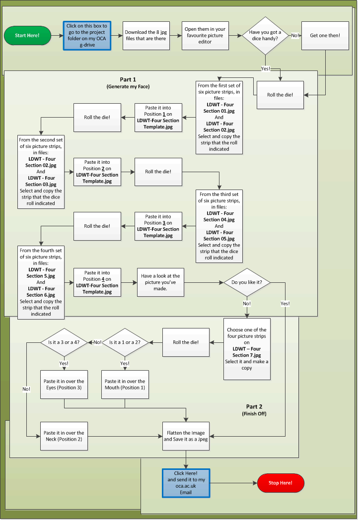
Method 2 is a bit more involved, and you’ll end up with a picture to look at, but it’s still a less physically involved way of doing things than Method 3. By way of analogy, it’s like throwing coins to do the I Ching.
Method 3 is more closely located in physical space; you even end up with a proper picture of me you could stick on the wall and everything. To carry on the analogy from above, this is like doing whatever it is people who use yarrow stalks to do the I Ching do with their yarrow stalks…
Folder Contents
In the same folder as this short set of instructions there are seven pictures files, snappily titled LDWT-FourSection-nn.jpg. Each is divided into four strips. Each strip has a number to its left.
File numbers 01 to 06 make up the basic four ‘decks’ of strips:
- 01 contains 1.1-1.4
- 02 contains 1.5 & 1.6 and 2.1 & 2.2
- 03 contains 2.3–2.6
- 04 contains 3.1-3.4
- 05 contains 3.5 & 3.6 and 4.1 & 4.2
- 06 contains 4.3-4.6
Of these:
- 1.n are Mouths and Chins
- 2.n are Necks and Shoulders
- 3.n are Eyes
- 4.n are Hair or Hats
And then file 07 contains 4 optional “camera” strips.
If you only try Method 1 you don’t need the pictures but, if you go for Methods 2 or 3, download the files now.
Method 1 – Just Go with the flow!
Method 2 – Still Quite Virtual
Method 3 – Make Your Own Print
I’ve just discovered that that the embedded links in the gifs don’t work (the gif that doesn’t go on giffing, perhaps). So here they are in a more texty form:
Attach and email the finished images to: REDACTED – if you want to follow one of the flows that involves sending a file to me, let me know in a comment and we can sort something out.
The folder address (there’s a link at the top of the file) is simulated in this post.
Thanks! And do have fun…
O wad some Power the giftie gie us,
To see oursels as ithirs see us!
from To a Louse: Robert Burns (1786)

